[Photoshop CC] ロゴを 3D プリントしてみた
Photoshop CC で 3D プリンター用のデータを作成してプリントしてみました。
※ 図の Photoshop のデータと、プリントしたデータは若干違います。
3D プリンター環境
3D プリンターは、オリオスペック 協力のもと「3D PRINTER REPRAP PROFESSIONAL」です。 プリンターの上にプリントしたロゴがのっています。
Photoshop で出力した STL ファイルを、Repetier-Host、Slic3r を使って G コードをという形式のファイルを作り、プリントします。
データやプリンターの調整で、まだまだ写真のものよりきれいに仕上がるようです!
3D PRINTER REPRAP PROFESSIONAL
STL ファイルの作成
Photoshop で 3D プリンター向けの STL ファイルを作る方法です。
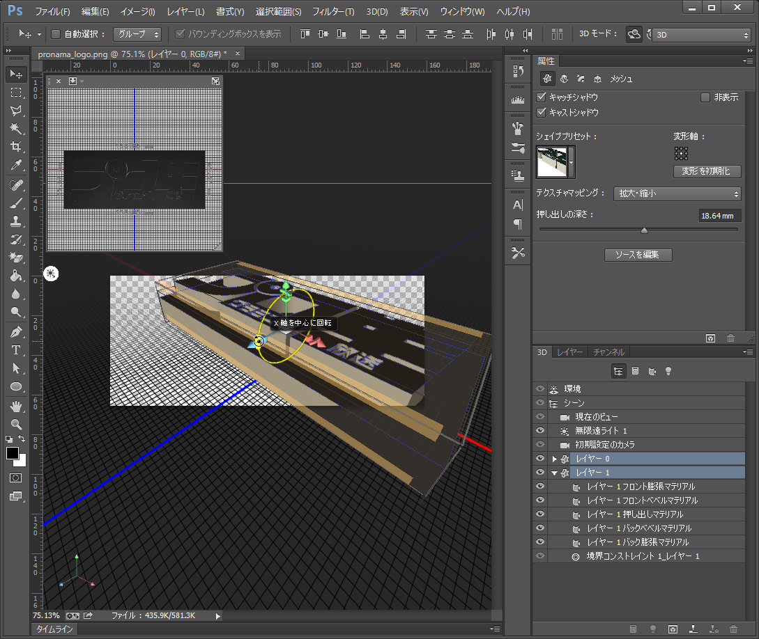
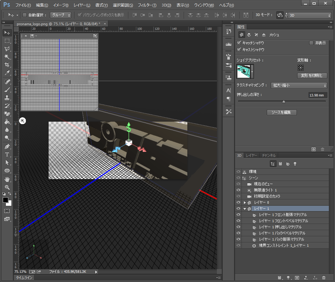
3D ウィンドウのレイヤーを選択すると、属性ウィンドウで押し出しの深さを変更できます(図の赤枠部分)。
ロゴと土台のレイヤーのふたつを選択し(Ctrl 押しながらクリック)、メニュー [3D]-[3D レイヤーを結合] から 3D レイヤーをまとめます。こうすると 3D ウィンドウから両方の 3D オブジェクトが扱えるようになります。
宙に浮いているなど印刷できない形状は、スキャフォールディングやサポート材と呼ばれる支柱などの補助材が付きます。
おわりに
- はじめて 3D 機能を使ってみましたが、この程度ならフィーリングでなんとかなりました。
- 3D のオブジェクトを90度ちょうど指定して回転させる方法がわかりませんでした……。
- オブジェクトの寸法が大きいとプリント開始できませんでした(オブジェクトを縮小すればすぐ解決)。
プロ生ちゃん(暮井 慧)もプリントできるようになると良いですよね。

























